[Get 27+] Schema Elettrico Bobina Di Accensione Elettronica
Download Images Library Photos and Pictures. Bobina Di Accensione Controllo Misurazione Guasto Hella Bobina Di Accensione Controllo Misurazione Guasto Hella Sistema Di Accensione Elettronica Bobina Di Accensione Controllo Misurazione Guasto Hella
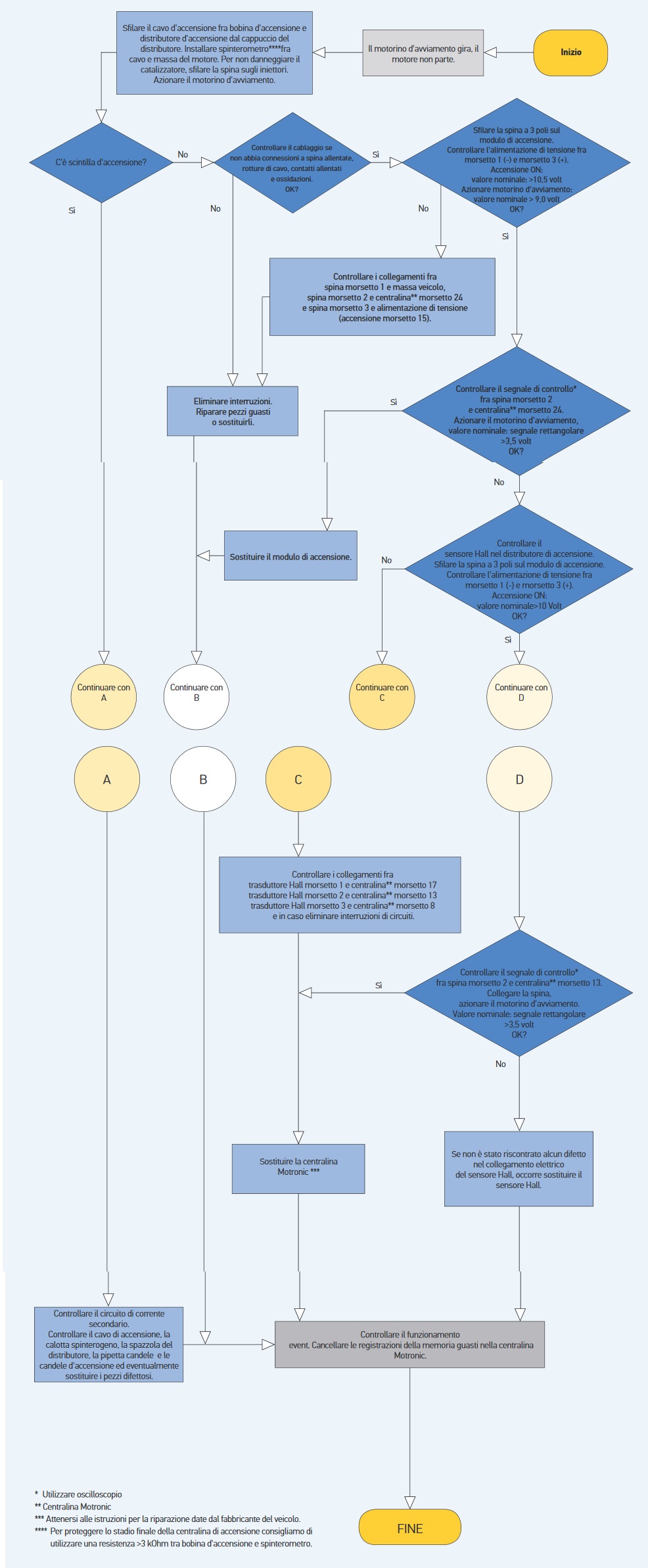
. Https Www Texa It Upload Depliant Texaedu G3c It Pdf Bobina Di Accensione Controllo Misurazione Guasto Hella Http Www Maggiolino It Download Officina Guidaspinterogeno Pdf
Bobina Accensione Elettronica Rotax 582 Ul 99 90 1000008 0 00eur La Bottega Dell Aquilone Speed Com Produttori E Distributori Di Parti Di Aereo E Forniture Per Piloti
Bobina Accensione Elettronica Rotax 582 Ul 99 90 1000008 0 00eur La Bottega Dell Aquilone Speed Com Produttori E Distributori Di Parti Di Aereo E Forniture Per Piloti
Bobina Di Accensione Controllo Misurazione Guasto Hella
Il Meglio Di Potere Schema Elettrico Bobina Di Accensione
La Moto Riprende Vita Luke3d Garage
Accensione A Puntine Principio Di Funzionamento Luke3d Garage
Impianto Accensione Bobina Daccensione Sistemi Di Riscaldamento E Accensione Parti Per Auto
Schema Impianto E Modifica Devio Luci Vespa 50 Special Telaio E Impianto Elettrico 2 Tempi
Motori 4 Tempi Teoria Di Accensione E Funzionamento Motogarden
Come Riparare L Accensione Elettronica Di Ogni Tipo Di Autovettura Benzina
Inverter Boost Di Tensione Generatore Sensore Arc Bobina Di Accensione Modulo 15kv Ad Alta Frequenza Trasformatore Ad Alta Tensione Sensor Sensor Voltage Sensorsensor Voltage Aliexpress
Come Controllare L Accensione Babin Come Controllare La Bobina Di Accensione
Http Www Maggiolino It Download Officina Guidaspinterogeno Pdf
Honda Bf20 Problema Con Alimentazione Elettrica
Schema Elettrico Accensione Elettronica Fare Di Una Mosca
Caratteristiche Accensione Elettronica
Bobina Motosega Stihl Ms171 Ms181 Ms211 11394001311 Modulo Accensione Ebay
Sistema Di Accensione Elettronica
Candele Alternatore Il Forum Di Electroyou
Https Core Ac Uk Download Pdf 14700231 Pdf
Http Www Filippocaliari It Public Parte17 Sistemadiaccensione Pdf
Kit Completo Di Cablaggio Elettrico Bobina Di Accensione Per Moto Da Cross Cinese Atv Quad 150 250 300 Cc Amazon It Auto E Moto
Generatore Di Alta Tensione Per Scintille Tecnovolt
Accensione Elettronica Salvapuntine
Progetto Di Un Semplice Ed Efficiente Salva Puntine
Accensione Elettronica Per Piccoli Motori A Scoppio Il Forum Di Electroyou


Komentar
Posting Komentar